士官公積金一覽表(部隊士官住房公積金)

一直以來大家都知道大斌班長是當了12年兵的待轉業士官,從開始玩自媒體到現在也有大半個月了,一直激勵廣大青年參軍入伍,這也是我的初衷,今天想和大家聊聊大斌班長轉業費用能拿多少?也希望有戰友能和大斌一起分析分析

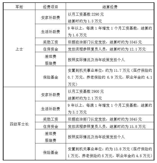
士官公積金一覽表-1

士官轉業費用,歸根結底繞不開幾方面:

士官公積金一覽表-1

一是轉業費發放標準

二是轉業費組成科目

三是工資發放最后期限。

我們先直奔主題,我們先說轉業費發放標準和組成科目,方便戰友們再離隊辦理結算時核對。這兩個方面可以大概分為以下幾個類別項目:

一、轉業費

1、生活補助費。發放標準按實際軍齡計發,軍齡不滿8年的,不發給生活補助費;軍齡在8至9周年的,發給3個月本人

月工資基數;服役滿9周年以上的,每滿1年增發1個月的本人月工資基數,但是最高不超過16個月。

2、安家補助費,按照本人月基本工資計算,軍齡10周年以內的,標準為4個月工資;從第11年起,每滿1年增發0.5個月工資。

二、住房補貼和住房公積金

住房補貼和住房公積金在轉業士官轉業費中占較大比例!如果你在入伍時有用過住房公積金的話,你的退伍轉業費用就相對會少很多。

三、保險基金

1、養老保險。這方面的費用一般都是對接到養老保險單位的,不掛到個人賬戶!

2、醫療保險。一般都是直接將醫療保險直接結算給個人銀行卡。

3、軍人職業年金。參照相關政策,轉業至機關事業單位的戰友,職業年金是不會退到個人賬戶的,如果你安置到企業,企業有企業年金的話也相對應的放到企業年金里,如果企業沒有企業年金,這職業年金也是退還到個人,一般情況下職業年金都是掛到單位賬戶上。

四、其他

1、獎勵工資。由于轉業士官在4月1日下達轉業命令,個人已經退役,按照獎勵工資發放的有關規定,工作不滿6個月的,按全額獎勵工資的一半發給,故2020年獎勵工資發放二分之一;

2、離隊差旅費。按照個人實際往返路途標準發放至個人銀行卡。

五、最后在來預算下能到手的轉業費用。

1、2009年12月入伍的上士。轉業費應發標準預測為:35.03萬,實發到手為:20.76萬元(不含7個月工資);

2、2005年12月入伍的四級軍士長。轉業費應發標準預測:46.01萬,實發到手為:28.16萬元(不含7個月工資)。

士官選擇轉業安置的,工資仍然發放到7月份。

軍人住房公積金貸款的有關政策規定

軍人住房公積金貸款政策是直接關系官兵切身利益的惠軍之舉。近年來,相關政策經過不斷調整完善,使廣大官兵拓寬了購房籌資渠道,減輕了購房經濟負擔。關于軍人住房公積金貸款的有關政策規定

01

關于軍人住房公積金貸款

軍隊授權中央管理的國有控股商業銀行,即工商銀行、農行銀行、中國銀行、建設銀行、交通銀行(以下稱為協作銀行),按照合租協議和中國人民銀行規定的住房公積金貸款利率,向符合條件的軍人審批發放貸款。

02

關于申請人

參加軍隊住房公積金歸集的現役軍官、文職干部、士官和改革期間現役轉改的文職人員,以及軍隊管理的退休干部、士官(不包含已支取住房補貼和住房公積金的退休人員)

03

關于申請條件

1、家庭具有償還貸款本息的能力;2、有不低于國家規定的住房公積金收付比例的首付款資金;3、具有符合法律規定的購房合同、協議或者相關證明文件;4、提供符合協作銀行規定的貸款擔保;

5、所購住房為家庭首套住房;6、夫妻雙方均未申請過軍隊或地方公積金貸款;7、信用狀況良好;8、軍隊及協作銀行規定的其他條件;9、借款人夫妻雙方均為軍人,僅限一方申請軍人住房公積金貸款。

04

關于貸款保障范圍

購買個人或家庭首套住房(含二手房)、建造住房、翻建住房和大修自住住房。

05

關于貸款限額

首套住房的公積金貸款限額,一般不得超過60萬元(其中軍人購房地人民政府規定貸款限額超過60萬元的,按照購房地人民政府規定執行)。

軍人家庭建造住房、翻建住房和大修自住住房的公積金貸款限額,按照不超過建造成本70%的標準確定。

06

關于貸款期限

軍人住房公積金貸款期限不得超過30年,且貸款期限與借款人年齡之和不得超過70年。

07

關于貸款利率

軍人住房公積金貸款利率,按照中國人民銀行公布的住房公積金貸款利率執行;如遇利率調整,軍人住房公積金貸款利率作相應調整。

當前國家公布的住房公積金貸款利率5年期以下為2.75%,5年期以上為3.25%。

08

關于擔保方式

軍人申請住房公積金貸款,購買商品房的,以其所購住房作抵押;購買經濟適用住房或安置房的,可根據本人家庭情況,選擇協作銀行認可的動產或權利憑證質押,家庭以外第三方不動產抵押,以及其他自然人或者法人保證等方式擔保。

09

關于個人向所在單位申請流程

向所在單位申請貸款資格的相關資料參考:①購房合同復印件;②購房首付款發票復印件;③首套房證明原件;④身份證復印件;⑤軍人證件復印件;⑥結婚證復印件;⑥戶口本復印件。

No.1提交申請

申請人于每月15日前,通過軍人住房公積金管理系統下載并填寫制式貸款申請表,會同相關資料上交單位后勤(保障)部門。

No.2軍隊審批

團以上單位后勤(保障)部門對貸款申請進行審批并上報備案,于次月10日前,將貸款申請批準情況提交協作銀行。

No.3簽訂授權書

次月10日后,在軍人住房公積金貸款管理系統查詢審批結果,打印《軍人住房公積金貸款資格批準書》,經本單位后勤(保障)部門蓋章后,簽訂《委托轉賬還款授權書》,獲得貸款資格。

10

關于個人向銀行申請流程

向銀行申請貸款的相關資料參考:

①軍人住房公積金貸款批準書、委托還款協議、工資收入證明;②購房合同復印件;③個人征信報告;④個人銀行卡半年流水;⑤身份證復印件;⑥軍人證件復印件;⑦結婚證復印件;⑧戶口本復印件;⑨首付款刷卡憑證;⑩首付款發票復印件。(具體咨詢貸款協作銀行)

No.1提交申請

取得貸款資格人員于3個月內攜帶《軍人住房公積金貸款資格批準書》和有關資料到協作銀行辦理提交申請。

No.2銀行審批

協作銀行對借款人還款能力、資信情況等進行審查,按程序審批。

No.3簽訂合同

協作銀行審批通過后,與借貸人簽訂借貸合同和擔保合同。

No.4發放貸款

合同簽訂后,協作銀行按合同發放貸款,借貸人按照合同約定按期償還貸款。

11

貸款額度不夠怎么辦?

軍人按規定申請辦理住房公積金貸款后,貸用的住房公積金不足以滿足所購住房需要的,可以在發放軍人住房公積金貸款的協作銀行申請住房商業貸款。

軍人住房公積金貸款部分執行同期中國人民銀行公布的住房公積金貸款利率;住房商業貸款部分執行當地協作銀行規定的同期住房商業貸款利率。

12

退役時如何結算?

軍人在服役期間沒有申請軍人住房公積金貸款的,在退役時會將個人歸集的住房公積金貸款及住房補貼集中結算,在辦理退役離隊相關經費結算手續時,一次性發放給個人。

軍人在服役期間申請軍人住房公積金貸款的,且在退役時尚未還清貸款的,由部隊后勤(保障)部門依據《委托轉賬還款書》,將個人歸集的住房公積金及住房補貼結算,一次性劃轉至貸款協作銀行,用于償還貸款本息。

? 版權聲明
THE END
喜歡就支持一下吧
點贊23 分享

暫無內容